7月4日,偷情视频
文化遗产研究院王伟教授团队在国际权威学术期刊Journal of Human Evolution上发表题为“中更新世华南地区化石猩猩的牙齿微痕和饮食( Dental microwear and diets of mainland fossil Pongo from the Mid-Pleistocene of southern China )”的研究论文,首次报道了中更新世华南化石猩猩、婆罗洲现生猩猩以及其他现生灵长类的 牙齿微痕 ,该工作对探索猩猩的饮食演化过程提供了重要依据。论文第一作者为偷情视频
文化遗产研究院博士研究生范窅彬,通讯作者为王伟教授和美国阿肯色大学的Peter S. Ungar教授。

图1 中更新世华南猩猩化石和牙齿咬合面微痕
猩猩是亚洲唯一的现生大猿,与人亲缘关系接近,其化石记录曾广泛分布于中国南方和东南亚,但现生猩猩仅栖息于印度尼西亚和马来西亚的岛屿上。根据野外观察,现生猩猩的饮食结构以水果为主,后备食物广泛,包括具有韧性的树叶、树皮,以及硬度较高的坚果等。猩猩的饮食受环境影响较大,婆罗洲的水果产粮季节变化大,因此该地区的猩猩相对于苏门答腊岛的现生/化石猩猩,会消费更多的后备食物。然而,中更新世华南地区的化石猩猩饮食情况尚不明确。

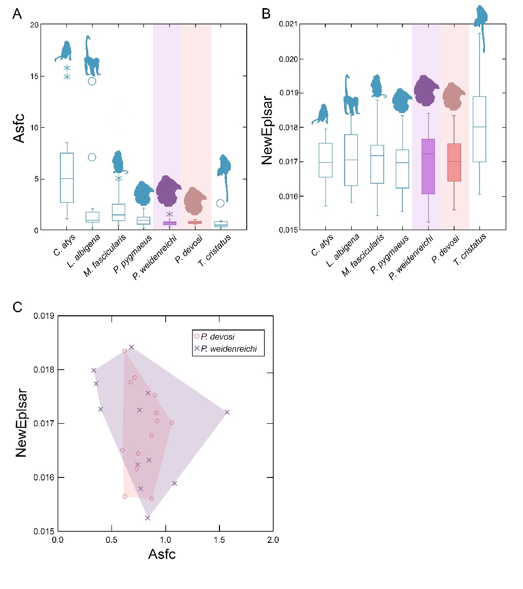
图2 中更新世化石猩猩和现生猩猩及其他灵长类微痕对比
研究团队对25颗不同亚种的化石猩猩臼齿(来自感仙洞的Pongoweidenreichi和中山洞的P. devosi)进行了牙齿咬合面微痕分析,利用共聚焦显微镜(Sensofar Plμ Standard)和尺度敏感分形分析软件(MountainsMap 8)采集表面粗糙度数据,并和婆罗洲现生猩猩及不同食性的现生灵长类的结果进行了统计对比。结果显示,中更新世化石猩猩微痕特征在不同亚种间,以及与现生猩猩间没有显著差异。
中更新世化石猩猩和现生猩猩的牙齿微痕对比结果表明,在偏好食物和饮食结构上,猩猩在演化过程中保持着一致性,明显偏爱柔软且高质量的食物类型。值得注意的是,自早更新世以来,猩猩牙齿呈现出逐步减小的趋势,然而,不同体型对猩猩的饮食并无直接影响。其饮食结构更多受到环境资源的调控,中更新世晚期华南地区仍然以森林为主,在资源近似的情况下,不同的群体间,并没有出现明显的差别。
牙齿微痕纹理分析法(Dental microwear texture analysis)目前在国内运用较少,在研究人类演化,特别是古人类或古生物饮食和生态重建方面具有巨大的潜力,在环境考古和饮食考古方面的运用有良好的前景。
Journal of Human Evolution为古人类学领域的权威期刊,该刊主要发表人类演化各研究方向的高质量文章,在国际上享有较高的声誉以及广泛的学术影响力(2023年JCR分区:SSCI一区)。
【文:范窅彬 审核:王伟 编辑:孙士美】